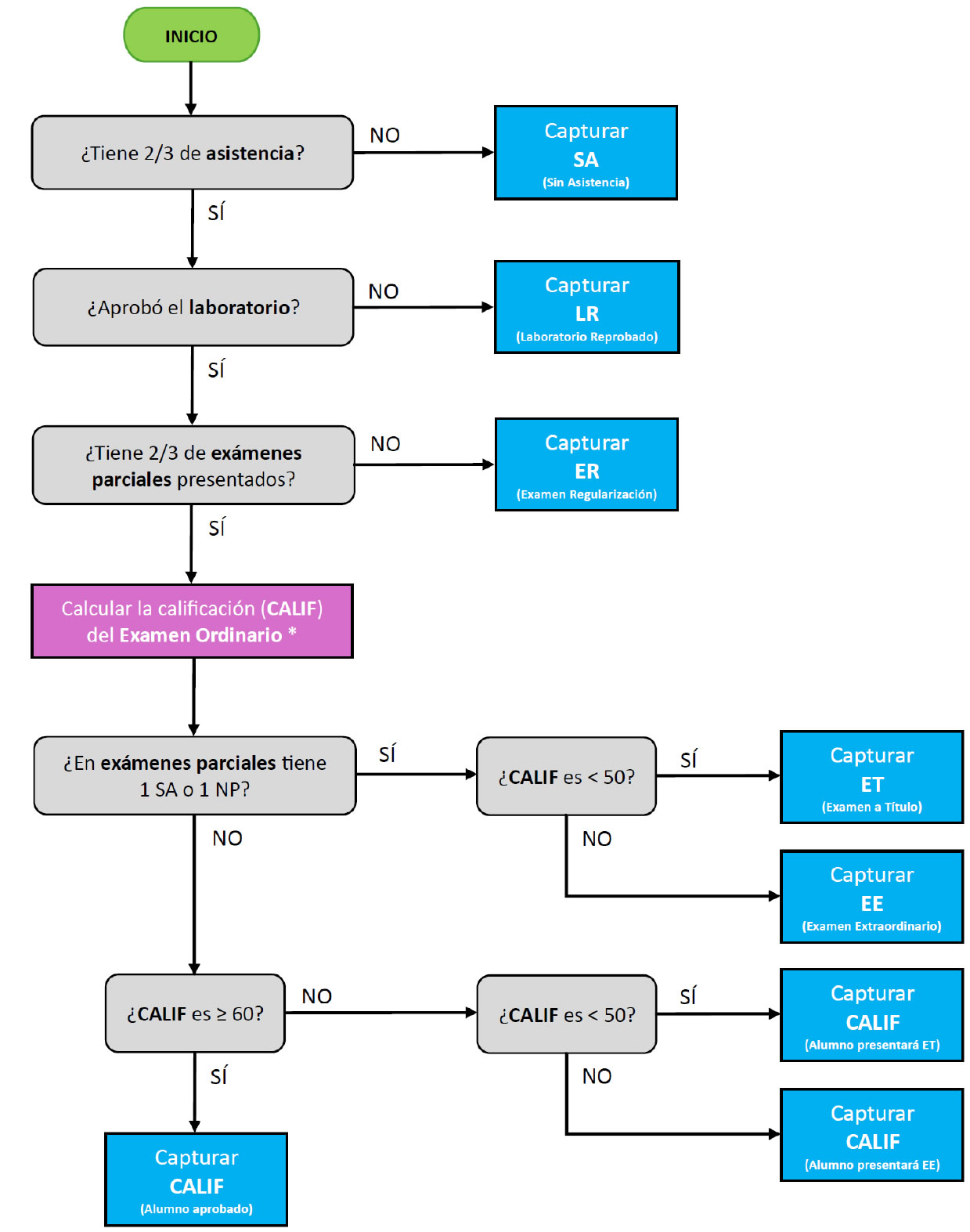
El siguiente diagrama muestra de manera gráfica las oportunidades para aprobar una materia1 en la Facultad de Ingeniería:

- Observando el diagrama, se puede seguir cualquier camino sin pasar dos veces por el mismo lugar.
- De acuerdo con el Artículo 7 del Reglamento de Evaluación al Aprendizaje de la UASLP, y al Artículo 167 del Reglamento Interno de la Facultad de Ingeniería, un alumno solo puede inscribir una materia hasta por dos ocasiones.
- Para comprender cuál examen se debe presentar de acuerdo a las calificaciones obtenidas se muestra el siguiente diagrama de flujo que utilizan los profesores:

- La calificación del Examen Ordinario (EO) se calcula de acuerdo con lo indicado en el programa analítico, o el documento de espacio de formación de la materia; normalmente es el promedio de los exámenes parciales, o una ponderación de éstos. La calificación se calcula con base en las calificaciones numéricas solamente. La calificación numérica debe estar en base 100. Si la calificación es mayor o igual a 60, se debe redondear al múltiplo de 5 más cercano; si es menor que 60, no se redondea.
- El Examen a Título de Suficiencia (ET) solo se puede presentar al término del semestre en que la materia fue cursada, de acuerdo con el calendario y procedimiento indicado. Si el alumno está en situación de presentar ET pero opta por no pagarlo, de cualquier forma aparecerá en su kárdex como NP, contando la materia como reprobada.
- De acuerdo con el Artículo 195 del Reglamento Interno de la Facultad de Ingeniería, obtener SA o LR en el Examen Ordinario quita el derecho a presentar cualquier tipo de examen (EE, ET y ER) para aprobar una materia. Es por esto que, si el alumno obtiene dos SA, LR, o la combinación, en una misma materia, queda automáticamente dado de baja de la Facultad.
- El Examen de Regularización (ER) solo se puede presentar en los períodos de marzo u octubre, de acuerdo con el calendario y procedimiento indicado. De acuerdo con el Artículo 204 del Reglamento Interno de la Facultad de Ingeniería, el máximo número de Exámenes de Regularización que un alumno puede presentar para una materia es de tres.
- De acuerdo con el Artículo 196 del Reglamento Interno de la Facultad de Ingeniería, es posible optar por presentar un ER como un curso de dedicación exclusiva (también conocida como materia única), el cual se debe acreditar en EO o EE solamente. Para cursar una materia única se debe seguir el procedimiento indicado.
- De acuerdo con el Artículo 33 del Reglamento de Evaluación al Aprendizaje de la UASLP, si el alumno agota las oportunidades de aprobar una materia se le dará de baja de la Facultad.
- Asimismo, de acuerdo con el Artículo 205 del Reglamento Interno de la Facultad de Ingeniería, el número máximo de exámenes de Regularización que la o el alumno puede presentar en el transcurso de toda su carrera es de diez. Al sobrepasar este número queda dado de baja de la Facultad.
1 CONSIDERACIONES ESPECIALES
- Existen materias que por su naturaleza NO permiten realizar Examen Extraordinario, ni Examen a Título, ni tampoco Examen de Regularización, por lo que solo se tienen dos oportunidades para aprobarlas (es decir, las dos inscripciones disponibles). A continuación se presenta el listado de dichas materias:
- Existen materias que aún y cuando se hayan agotado las oportunidades de aprobarlas, es posible hacerlo mediante otras formas, por ejemplo mediante acreditación por documento. Este es el caso de:
- Existen materias que no se inscriben mediante el sistema de inscripciones, sino que se deben acreditar de acuerdo a los lineamientos específicos de cada una. Este es el caso de:
- También existe la posibilidad de aprobar o acreditar una materia mediante un Examen de Acreditación. Cada Área Académica propone un listado de materias que pueden ser aprobadas bajo esta modalidad. Por otro lado, los Exámenes de Acreditación se presentan de acuerdo con el calendario y procedimiento indicado.